Vue结合文档的笔记整理-上篇
Vue 笔记整理:结合官方文档的专项复习-上篇
前段时间本着一通则百通的态度想系统的学习下前端框架,着手拍定为上手较为简易,适用于移动端开发的Vue。但安排的时间被零散打散,学着不过瘾今天好好总结一下,Vue 官网。
- 1.基础模版语法指令
- 2.比较常用的特性
- 3.组件化开发
- 4.前后端的一些交互功能
- 5.一些路由知识
一、基础模版语法指令
基本模版:官方样例,这也是我学习 Vue 的第一个代码。很好理解:导入 Vue.js 文件,实例化一个样例在挂在到 DOM 上,如果打开网页控制台,修改app.msg的值,你会发现视图和数据间的更新是同步的。这块说下数据绑定,属性绑定,事件绑定,和分支循环吧。
1 | <!DOCTYPE html> |
- el:元素挂载位置(值可以是 css 选择器或 DOM 元素),这里为
#app - data:模型数据(值为对象)
- 后续一些
v-指令需绑定到 DOM 元素上使用
1.1、数据绑定指令(v-tetx,v-html,v-pre,v-bind)
数据绑定最常见的形式就是使用“Mustache”语法 (双大括号) 的文本插值:<span>Message: {{ msg }}</span>
Mustache 标签将会被替代为对应数据对象上 msg 的 property 值。若msg的值发生改变,就会发现视图和数据间的更新是同步的。
若不想同步,可使用v-once指令,这只会更新一次!
另外还有:
v-text:填充纯文本。v-html:填充 HTML 片段,但有安全性问题,容易导致 XSS 攻击。v-pre:填充原始信息,跳过编译过程。v-bind:Mustache 语法不能作用在 HTML attribute 上,此时需要到v-bind。- 官方 API
1.2、双向数据绑定指令(v-model)
v-model 官方 API,v-model 的本质不过是语法糖,能在 input 、textarea 及 select 元素上创建双向数据绑定,监听用户的输入事件以更新数据,以及处理一些输入处理,比如使用修饰符:
trim:过滤用户输入的首尾空白字符、.number:将用户的输入值转为数值类型、.lazy:解决 model 在文本输入框内自动触发数据同步的情况,转为在 change 事件_之后才进行同步
这里设计到了 MVVM 的设计模式:M (model),V (view),VM (View-Model)。
这点最核心的就是双向绑定方式:从视图到模型用的是事件监听,从模型到视图用的是时间绑定。
1.3、事件绑定(v-on)
v-on 官方文档,这是绑定事件监听器,事件类型由参数指定。可监听原生 DOM 事件(“ : “ 后面可以添加事件名称),自组件的触发事件,监听器键值对的对象。大致有:
- v-on:click=’函数名称’
- v-on:[event] 动态事件
- v-on:click=”handel(a, b,$event)” 传递多个参数
- @click.stop 阻止冒泡
- @click.prevent 组织默认行为
- @keyup.13 键修饰符(.enter 回车键 .delete 删除键)
- v-on=”{ mousedown: doThis, mouseup: doThat } 对象语法
如果是事件函数绑定调用,那么最后一个参数必须是事件对象(且名称必须为 $event).
1.4、属性绑定(v-bind)
v-bind 官方文档,动态的绑定一个或多个属性,在绑定class或style时,支持数组或对象格式的数据类型。大致有如下用法:
- v-bind:src=”属性值”
- :class=”{ red: isRed }” class 绑定
- class=”{ active: isActive }” isActive 为布尔类型,只有为真时类名才显示
- :style=”{ fontSize: size + ‘px’ }” style 绑定
1.5、分支循环结构(v-if , v-else , v-else-if , v-show,v-for)
分支循环 API,这块比较简单,基本看一遍就明白,没太多可以说的,值得注意的是,当 v-for 和 v-if 一起使用时,v-for的优先级比后者高!v-show为控制元素是否显示在页面(已经渲染成功)
1 | <div v-if="type === 'A'">A</div> |
1 | //遍历对象 值,键,索引 |
二、比较常用的特性
这里想到的特性有:表单操作,计算属性,侦听器,过滤器,还有 Vue 的生命周期,分主次介绍。
2.1、表单操作
官方文档,大致记住 input,textarea,select,radio,checkbox 这些基本用法,此处的表单修饰符也可同 1.2 双向数据绑定中的一致。
1 | <div id="app"> |
1 | var vm = new Vue({ |
2.2、计算属性
官方文档,计算属性目的是为了让复杂逻辑简单化和让模版更简洁。例如官方文档里的例子,让字符串翻转
1 | <div id="example">{{ message.split('').reverse().join('') }}</div> |
如果页面中有多出需要该类效果,复杂而又冗余的代码显然不是最好的选择,这时我们只需在 js 中加入计算属性,元素使用时调用该类方法就好。
1 | computed: { |
刚开始学这里的时候我就有个疑惑,这特喵跟函数方法有什么区别 ,后来我猜清楚计算属性是基于他们的依赖进行缓存的,而方法不存在缓存
2.3、侦听器
官方文档 虽然计算属性在大多数情况下更合适,但有时也需要一个自定义的侦听器。所以 Vue 通过.watch选项提供了一个通用方法。其作用大致为:数据变化时执行异步或开销比较大的操作。
2.4、过滤器
官方文档,过滤器 filter 通常用在两个地方:双花括号插值和 v-bind 表达式 ,作用与常见的文本格式化。比如常见的格式化数据(首字母大写,指定日期格式等)
1 | <!-- 过滤器使用--> |
1 | //自定义过滤器 |
还有局部过滤器,大体相同,就不说了
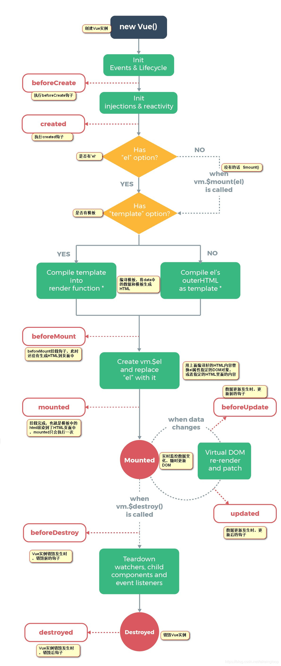
2.4、生命周期
官方文档,Vue 实例从创建到销毁的过程,就是生命周期。详细来说也就是从开始创建、初始化数据、编译模板、挂载 Dom、渲染 → 更新 → 渲染、卸载等一系列过程。期中生命周期主要分为挂载,更新,销毁三个阶段。
- 挂载:(初始化相关属性):beforeCreate,created,beforeMount,mounted
- 更新(元素或组件更新变化): beforeUpdate,Update
- 销毁(销毁相关属性): beforeDestroy,destroyed

这里只大概知道个条理,具体深入方面的知识点还是没能说出,可能是目前阶段还用不到,感觉不是很重要吧哈哈哈哈,生命周期这块我是参照该博主的。
明天在补完剩下的吧,累了
